
2024年是中国与意大利建立全面战略伙伴关系20周年,以此为契机中意双方将进一步拓展两国之间的务实合作和人文交流。2024年11月7日,意大利总统马塔雷拉的访华,此次访问不仅加深了两国之间的友谊与合作,更为中意乃至中欧文化的交流与互鉴搭建了重要的桥梁。今年正值马可波罗逝世700周年这一具有特殊意义的时刻。马可波罗作为中意文化交流的先驱者,其传奇经历架起了中意两国友好往来的桥梁。
为深度传承和弘扬马可波罗所代表的文化交流精神,进一步强化中意两国之间的文化交融,beat365手机版官网与意大利驻华大使馆文化处——文化中心首次合作,共同举办“跨越时空的对话——纪念马可波罗逝世700周年”艺术作品征集活动。诚邀广大绘画爱好者、艺术家及所有心怀梦想的你,勾勒梦想,交流文化,共同编织一场视觉盛宴!
一、征集主题:
跨越时空的对话——纪念马可波罗700周年
二、活动时间:
·征集时间:2024年11月10日至 2024年12月20日
·评审时间:2024年12月21日 至 2024年12月31日
·展出时间:2025年1月8日 至 2025年3月1日
·展出地点:beat365手机版官网北校区第二展厅
三、征集对象:
beat365手机版官网全体师生
四、主办单位:beat365手机版官网、国际交流与合作中心
承办单位:beat365手机版官网动画数字艺术学院
支持单位:意大利驻华大使馆文化处——文化中心
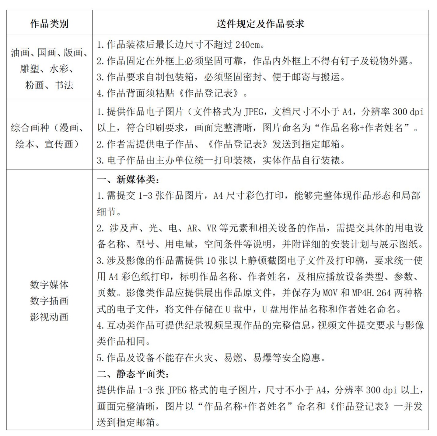
五、参赛作品及要求:

六、提交方式:
1.实物作品于2024年12月20日之前,邮寄至:beat365手机版官网北校区动画数字艺术学院(14号教学楼),接收人:史璁,联系电话:15633190327。
2.教师电子版作品于2024年12月20日之前,以“参赛部门+作品类别+作者+作品名称+联系方式”命名,发送指定邮箱:3204670290@qq.com。
3.学生电子版作品于2024年12月20日之前,以参赛部门+作品类别+作者+作品名称+指导教师+联系方式命名,发送指定邮箱:403345851@qq.com。
七、奖项设置:
·教师组
一等奖:1名,颁发荣誉证书
二等奖:2名,颁发荣誉证书
三等奖:3名,颁发荣誉证书
优秀奖:5名,颁发荣誉证书
·学生组
一等奖:1名,颁发荣誉证书
二等奖:2名,颁发荣誉证书
三等奖:3名,颁发荣誉证书
优秀奖:10名,颁发荣誉证书
· 所有入选作品均有机会在线上线下展览
八、注意事项:
·作者应保证投送的作品不侵犯第三人的包括但不限于著作权、肖像权、名誉权、隐私权等合法权益。投稿者应承担由其稿件和投稿行为所引发的一切责任。
·主办方有权使用参赛作品,在主办方平台发表、结集出版、播出推送、展览展示等,不再另付稿酬。
·实物作品经作者意愿选择是否归还或赠予主办方收藏。
让我们以画为媒,跨越时空的界限,共同探索艺术的无限可能。无论你是用色彩编织梦想的画家,还是用线条勾勒生活的记录者,这里都有属于你的舞台。快来加入我们,用你的画笔,绘出属于你的精彩篇章吧!